test

L6-29N9ZD Inch Size Slewing Rings
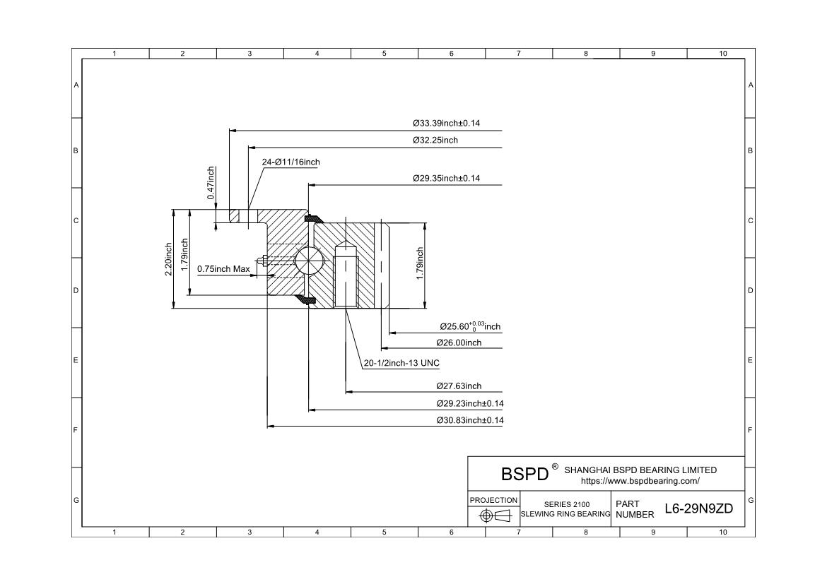
Dimensions: Bore (Inner) Diameter: 25.6"; Outer Diameter: 33.39"; Width (Thickness): 2.2";

L6-29N9ZD
REQUEST FOR QUOTE
* *
Send
Product Attributes
Specifications
Part Number L6-29N9ZD
Weight(lbs) 112
Outline Dimensions(inches)
OD 33.39
ID 25.6
IO 29.23
OI 29.35
IE -
OE 30.83
Mounting Holes
OBC 32.25
NO.Holes OBC 24
IBC 27.63
NO.Holes IBC 20
Gear Data
PD 26
DP20 Stub 4
NO of Teeth 104
Max.Tangential Toothload 6090
Mating Pinions P4-3.5D2
P4-4.25D2
L6-29N9ZD
Print PDF
Request a 3D CAD Model if you need special bearings - design custom bearings
What are the types of Slewing Bearings L6-29N9ZD ? Inch Size Slewing Rings Manufacturing Service . Get Your Free, Instant price, design review, stock and delivery time.
Min.Order Quantity:Negotiation
Price:Negotiation
  • Fast Delivery     √
  • Best Quality       √
  • Good Price        √

The 10 Best-selling Slewing Bearings of the Month

REQUEST FOR QUOTE
* *
Send